GAP Inc
Last updated
Was this helpful?
Last updated
Was this helpful?
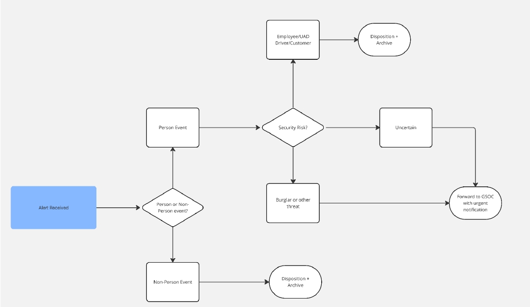
Identify Incident Type:
When an incident is triggered, determine if it is a person event or a non-person event:
Non-person events (no visible person in the video): Archive the incident. Add a note explaining the non-person event before archiving.
Person events: Proceed with further assessment to determine if there is a security risk based on the individual’s actions and behavior.
Assess Security Risk for Person Events:
Use the following categories to decide the level of security risk:
Employees: Generally pose no security risk.
Unassisted Delivery (UAD) Drivers: Also considered non-risk.
Burglars/Other Security Threats: Individuals exhibiting suspicious behavior should be considered potential security threats.
Guidelines for Categorizing Individuals:
Employees:
May have keys or can be seen unlocking the door.
Often enter in groups and promptly begin work-related tasks.
Appear relaxed and composed, showing a sense of belonging.
May interact with alarm panels or attempt to scan QR codes.
UAD Drivers:
Enter with boxes or containers and immediately begin unloading merchandise.
Stick to designated areas without wandering around.
May also interact with alarm panels or attempt to scan QR codes.
Burglars/Other Threats:
Show signs of forceful entry (e.g., broken glass, doors).
Exhibit rushed behavior, grabbing merchandise quickly and attempting to leave.
May carry a weapon or display other indicators of threat.
Archiving Incidents for Employees and UAD Drivers:
If the individual is confirmed as an employee or UAD driver, archive the incident, and use the following notes:
Employee Note: “False alarm - Employee.”
UAD Driver Note: “False alarm - Unassisted delivery.”
Raising an Alert for Potential Threats:
If the person poses a security risk or if it’s unclear how to classify them, escalate the incident by raising it to the GAP GSOC team.
Notifying GAP GSOC for Raised Incidents:
When an alert is escalated to GAP GSOC:
Call GAP GSOC at 415-427-3911 using Skype. Use the following script:
“I’m [Your Name] calling from Dragonfruit. We have observed a potential security situation at Store number [Store number]. We have sent the notification and video footage for your review.”
Email Notification:
The system will automatically send an email notification to global_security@gap.com. Ensure all alarms have email notifications configured properly.
To view incidents with “In Review” status, select the “In Review” option under the Priority filter in the incidents tab.
If video footage is not loading, hover over the green timeline marker (pill) to review the incident timeline without the video. Use the established criteria to decide whether to archive or escalate the incident.



